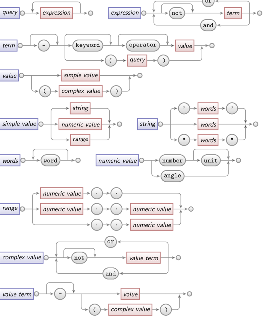
Sometimes railroad diagrams
- Very similar to Backus-Naur but represented as an image

- In the image
- Anything that is a rectangle can be expanded further
- Like anything inside <> for BNF
- Anything that is a circle should be matched directly
- Anything that is a rectangle can be expanded further